随着国家明确提出“3060”双碳目标,国内碳排放市场全面加速发展,越来越多的地区和行业将被纳入碳排放管理。在全球范围内,由“环境、社会、公司治理”三项指标构成的"ESG"也成为评价企业社会责任的主流标准,而碳管理及相关信息的披露正是其中的关键指标。
对很多企业来说,碳管理是一个充满挑战的全新领域,企业在着手对碳排放进行计算和管理的过程中,常常遇到一些普遍性的问题,例如不了解如何划分自身碳排放的边界、不清楚如何确保碳排放计算准确、不知道如何快速应对经常变化的市场环境和规则,此外,要对整个供应链的碳排放进行全程跟踪还需要投入大量的人力、物力和精力。
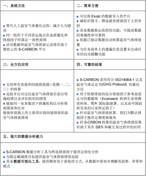
由SGS开发的S-Carbon数字化碳管理智能云平台,以微软智能云Azure及其提供的数据存储、分析等技术为支撑,采用国际ISO14064-1标准及中国国家标准对碳排放绩效进行量化跟踪,通过对企业碳排放目标进行分类有效管理,帮助各行业企业增强在碳中和目标下的国际竞争力、绿色融资能力及品牌影响力。
更简便的方式、更可靠的数据、更科学的一站式统筹,让企业可以更轻松地管理和追踪已订立的减排目标,并对各业务合作伙伴的碳绩效进行跟踪和管理。

全行业
文章转载:SGS